
随着车载网络发展,ECU的通讯速率相较以往得到飞速提升。现今多数OEM在中高速通讯场景中仍采用CANFD进行过渡,但当同时考虑安全和更高带宽时,CANFD则无法满足,因此FlexRay成为部分OEM的首要选择。其中控制各ECU的睡眠唤醒依旧利用耳熟能详的NM网络管理实现。
下面跟随小怿一起了解FlexRay网络管理及相关测试吧。
一、FlexRay网络管理简介
01 报文格式
FlexRay网段通信时为了表示各ECU表示自身是否加入网络,特意在NM报文中引入Vote投票位,当Vote=1时代表加入网络,Vote位是否有效取决于FlexRay-NM状态机。
FlexRay-NM报文格式及内容如下所示:

其中针对CBV字节的BIT信息定义如下:

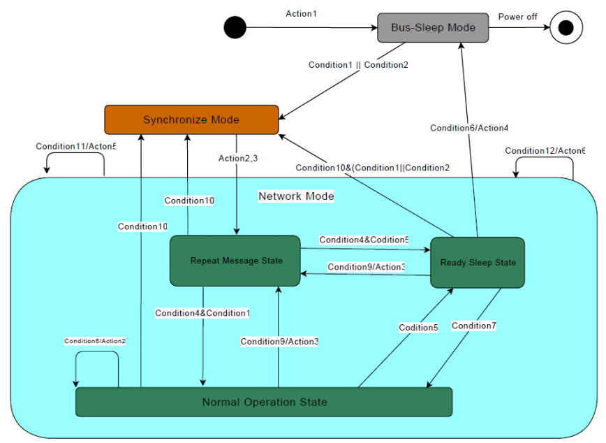
02 FlexRay-NM状态机
POC:Protocol Operation Control,协议操作控制,简称POC状态机
PNC:Patiral Network Control,局部网络控制,简称PNC状态机
SWC:Software Component,应用层软件组件,负责实现不同功能
WUP:Wakeup Pattern,FlexRay唤醒信号,以低高电平呈现
FlexRay网络管理设计类同于CAN网络管理设计,不同的是FlexRay的网络管理为了更清晰的划分局部网络,同一FlexRay网段下根据ECU功能划分了PNC网关、非PNC网关与不支持PN三种。其中ECU的休眠、唤醒、同步的时机由NM状态机决定;各ECU状态由自身POC状态机控制负责实现;唤醒状态时,各SWC映射至PNC的相关报文是否发送由PNC状态机与ComM channel状态机共同决定。测试时仅关注PNC状态机即可,也就是PNC网关的网络管理报文对应PNCID是否置1,这一信息部分OEM也布置了VFC报文进行体现。
再简而言之,在FlexRay网络管理与CAN/CANFD网络管理测试不同点为NM状态机跳转与PNC状态机Map-Frame的一致性。今天我们主要介绍FlexRay-NM状态机的跳转机制。

FlexRay-NM状态机模式有三大三小,后文有关状态描述采用对应缩写:
BSM:Bus Sleep Mode,总线睡眠模式
SYM:Synchronize Mode,同步模式
NM:Network Mode,网络模式
Network Mode模式中包含三个子状态:
RMS:Repeat Message State,重复消息状态
NOS:Normal Operation State,正常操作状态
RSS:Ready Sleep State,准备睡眠状态
FlexRay-NM状态机与CAN-NM状态机唯一不同的是取消了PBM预睡眠模式,并引入同步模式给与全局时基同步时间。各个状态跳转的条件基本取决于NM-Timeout-Timer、Repeat-Message-Timer、Wait-Bus-Sleep-Timer及网络是否释放。具体的跳转条件如下:
Condition1:本地唤醒请求
Condition2:接收网络管理报文成功
Condition3:发送网络管理报文成功
Condition4:Repeat-Message-Timer超时
Condition5:不进行本地唤醒请求
Condition6:NM-Timeout-Timer超时
Condition7:配置FlexRayNmPnEnabled=False并且网络请求
Condition8:Wait-Bus-Sleep-Timer超时
Condition9:配置FlexRayNmPnEnabled =True并且重复消息请求
Condition10:POC状态机完成同步
Action1:初始化
Action2:初始化NM-Timeout-Timer
Action3:开始Repeat-Message-Timer
Action4:开始Wait-Bus-Sleep-Timer
了解了FlexRay网络管理的基础知识,下面跟随小编一起学习下网络管理中FlexRay不同于CAN的部分测试吧。
二、FlexRay网络管理测试
01 测试环境搭建

基于Vector的基础测试环境
怿星自研的FlexRay自动测试台架由上图Vector基础测试环境再搭配自研ETS6210、EH6466板卡共同构成,可同时实现FlexRay单节点、系统级、网络管理以及诊断刷写测试。基于CDD的诊断实现同样满足OEM在FlexRay节点诊断协议的不一致性,常见的诊断协议为DoIP、FlexRay、CAN。测试中为避免CANoe中POC状态机重启将影响网络管理测试,在Network Hardware中配置如下:

当被测件为冷启动节点时,为保证网络启动时被测节点的冷启动优先级,还需取消CANoe的冷启动功能:

02 Vote投票位测试
测试方法:利用CANoe发送WUP唤醒电平,仿真带有请求所有PNC的有效网络管理报文,监测ECU发出网络管理报文中Vote有效性。

发送唤醒报文后,ECU的NM报文Vote=1
前文所述,Vote有效代表节点自身加入网络,可以概括为Vote在需要节点通信时总是有效,具体的变化如下:
· 本地唤醒/网络唤醒进入RMS状态时Vote=1
· 本地唤醒/网络唤醒维持进入NOS状态时Vote=1
· 网络被释放且NM-Timeout-Timer超时后Vote=0
· Wait-Bus-Sleep-Timer超时后Vote不再发送
03 BSM-RMS测试
测试方法:利用CANoe发送WUP唤醒电平,仿真vote=1有效网络管理报文,监测ECU发出网络管理报文中Vote的发送次数与PNC信息。

发送唤醒信号后,ECU的NM报文持续10个NM-Cycle
FlexRay采用时隙(时间片)传输,因此处于静态段的网络管理报文传输无法像CAN一样在RMS状态设置快发送,但仍然规定了网络管理报文的发送次数,通常配置为10个NM-Cycle。基于FlexRay的10Mbit/传输,网络管理报文周期相较于CAN仍加速3-4倍,相较于CANFD加速1-2倍,这也取决于NM-RepCycle的设置。BSM-RMS状态测试正是检测此项机制。监测实现采用on frframe事件,测试时最好设置同一Cycle中仿真的网络管理报文时隙ID大于被测的网络管理报文,大家可以参照Lin协议的调度表运行考虑不这样做会有什么bug,又有哪种方法可以解决?
04 PNC掩码测试
测试方法:利用Arxml解析后的PNC-PDU-Signal Group信息,使用CANoe发送WUP唤醒电平,仿真带有不同PNCID的有效网络管理报文,监测ECU相关PDU的Signal Group是否更新。

分别发送PNCID=16,17的NM报文
前文所述,FlexRay节点为安全与高速服务,任何节点的通信都必须保证,因此在整车网络中各冷启动节点常被配置为PNC网关,那PNC掩码唤醒/唤醒维持测试就必不可少了。测试中需注意on frpdu事件无法抓取object::name,必须将Arxml文件中的信息提取并根据object::FR_cycle与object::FR_slotID做匹配。Capl提供主要抓取对象如下:

以上,就是本次给大家分享的全部内容啦。小怿相信随着OEM对于整车功耗标准的不断提升,FlexRay的优点与管理用户数据的PNC状态设计在未来将会有更多运用。限于篇幅,内容不详之处如果您还有疑问,欢迎关注怿星科技公众号,也可随时联系我们呦!
关注怿星科技公众号,获取更多资讯
